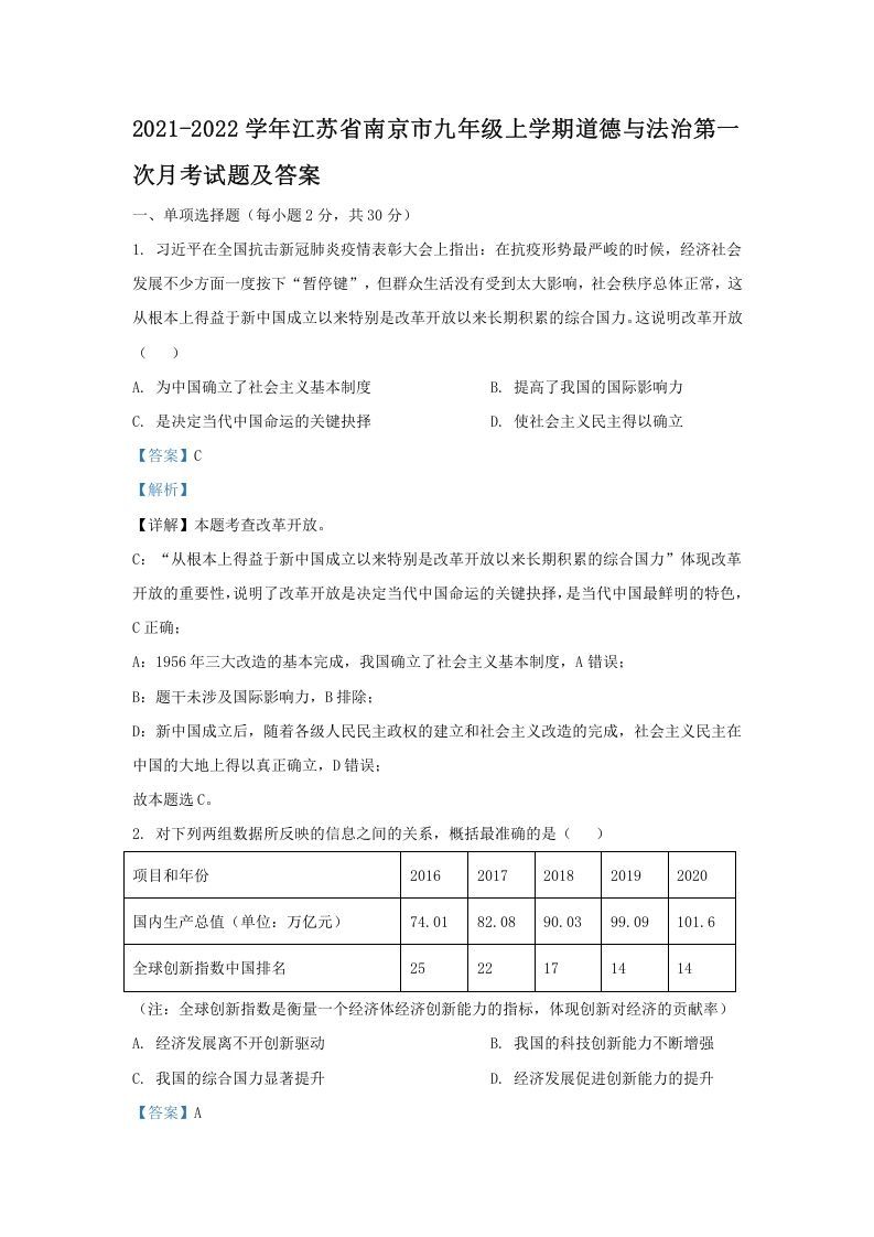
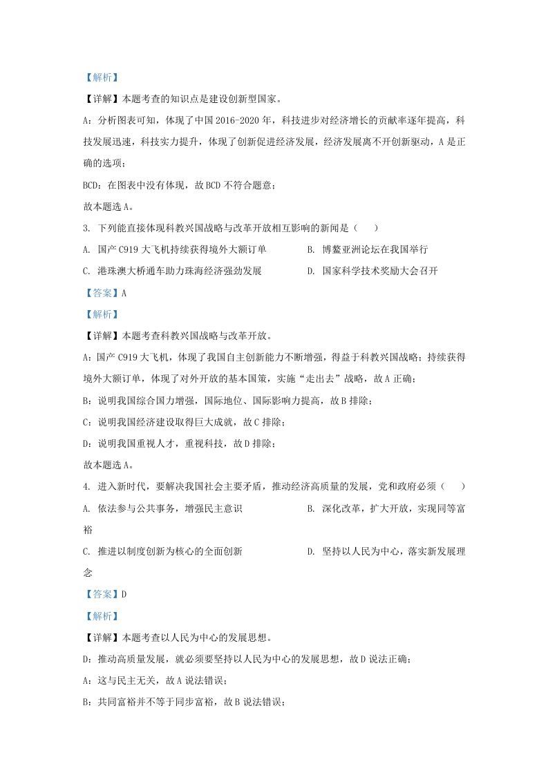
2021-2022学年江苏省南京市九年级上学期道德与法治第一次月考试题及答案(Word版)
2021-2022学年江苏省南京市九年级上学期道德与法治第一次月考试题及答案(Word版)
2021-2022学年江苏省南京市九年级上学期道德与法治第一次月考试题及答案(Word版)

——预览已结束,还剩8页未读——
您已获得此文档下载权限,请点击底部下载完整文档


声明:本站资源来自会员发布以及互联网公开收集,不代表本站立场,仅限学习交流使用,请遵循相关法律法规,请在下载后24小时内删除。 如有侵权争议、不妥之处请联系本站删除处理! 请用户仔细辨认内容的真实性,避免上当受骗!